加拿大留学 | 雅思、托福、PTE、多邻国:四大语言考试超全对比,一文读懂哪种考试更适合你!
我们都知道,在出国留学的申请过程中,语言考试是至关重要的第一道门槛。但面对雅思、托福、PTE、多邻国这四大主流的语言考试,许多小伙伴们容易陷入选择困难:哪个考试更简单?哪个认可度更高?考试形式如何?费用差别大吗? 别担心,今天小编的这篇推文将从考试特点、考试内容、出分时间、评分机制、认可院校、考试费用等维度,为你深度解析四大考试的区别,助你精准选择“天选之试”!有需要的小伙伴们记得快快码住哦~
一、四大考试简介 1.雅思 IELTS · 简介: 雅思全称国际英语测试系统(International English Language Testing System),简称IELTS,是著名的国际性英语标准化水平测试之一,是全球首创从“听说读写”四方面检测英语能力的英语考试。 它于1989年设立,由英国文化教育协会、剑桥大学考试委员会和澳大利亚教育国际开发署(IDP)共同管理。
· 特点: 雅思考试分为Academic(A类)、General Training(G类)。 A类是学术雅思,申请本科、研究生需要的雅思成绩即为A类雅思; G类是培训类雅思,一般用于国外中学课程申请、工作申请、计划移民等; 另外还有IELTS for UKVI,可用于申请英国直读本科、硕士、博士学位课程(不考虑语言班),以及非学位课程(如中学、预科、语言班等)。
· 考试科目:

· 出分时间:5-7个工作日 · 院校认可度: 雅思考试受到超过10,000所院校和机构的认可,被100%的英国院校、加拿大院校、澳大利亚及新西兰院校认可,超过3300所美国院校包括所有常青藤盟校认可雅思成绩。 · 适用人群: 英联邦国家(英国、澳洲、新西兰)留学、移民,或需生活化英语能力证明的考生。 · 考试费用: A类(含税):2170元 G类(含税):2220元 生活类(含税):1350元 2.托福 TOEFL · 简介: 托福是“对非英语国家留学生的英语考试”(Test of English as a Foreign Language)英文缩写(TOEFL)的音译。 托福考试是一个由美国教育考试服务中心(Educational Testing Services)测评研发的学术英语语言测试,通过考察听、说、读、写这四个技能方面以体现参与者在学术语言任务环境下的真实学术语言能力,并可用于本科及研究生阶段的院校申请。 在世界各国主要城市定期举办考试形式为TOEFL-iBT(internet -based test基于互联网的考试)。
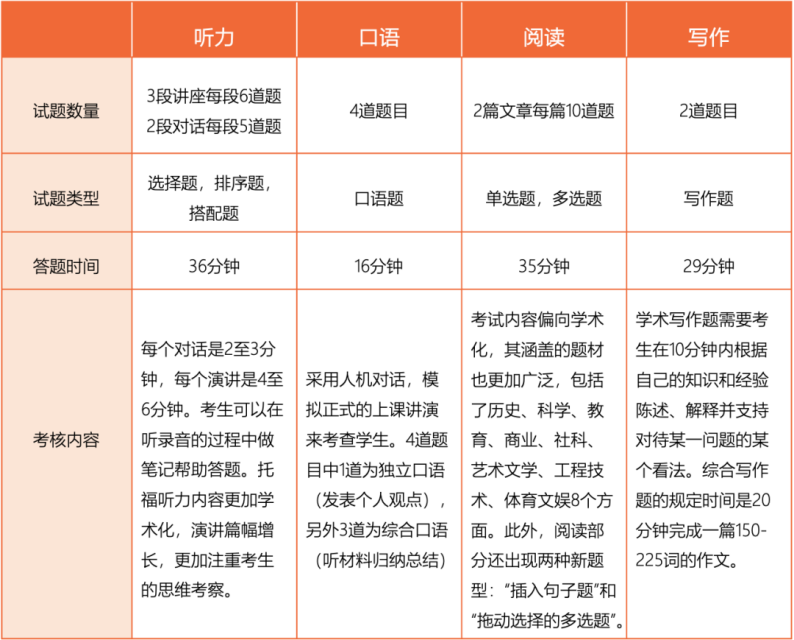
· 特点: 全机考,内容高度学术化(如听力涉及课堂讲座),口语需对着电脑录音。 · 考试内容: 托福iBT考试总分为120分,每部分30分。考试形式为机考,考试顺序为阅读-听力-口语-写作。从考试内容上来说,托福考试采用的语言内容和场景来自北美大学校园的诸多真实场景,内容涉及教育、人文、商业、工程技术、自然科学和社会研究六大类。
· 出分时间:4-6个工作日 · 院校认可度: 托福考试被全球11,000多所学院以及其它机构所认可。其中包括澳大利亚、加拿大、新西兰、英国、美国以及遍布欧洲和亚洲国家的大学。托福考试是美国、法国以及德国的大学,以及加拿大研究生课程的最佳首选英语考试。在一定条件下,托福成绩可以用于英国Tier 4签证申请。 · 适用人群:北美留学(尤其理工科)、学术英语能力要求高的考生。 · 考试费用:2100元
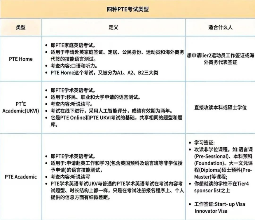
3.PTE 培生学术英语考试 · 简介: PTE考试的全称是Pearson Test of English Academic,又称PTE学术英语考试,是由金融时报的母公司英国培生集团(Pearson)以及GMAT的开发机构管理专业研究生入学考试委员(GMAC)共同研究主办的基于机考机评的国际性英语水平测试。已获得全球数千所院校和机构的广泛认可,适用于留学、移民、海外就业等多种签证申请。

· 特点: 全程机考+AI评分,题型交叉考核(如听力影响口语得分),出分快(最快48小时)。 · 考试类型:
· 考试内容:
· 出分时间:1-2个工作日 · 院校认可度: PTE考试受到全球超过2000所院校及机构认可。包括英、美、澳、加及新西兰、爱尔兰等。澳,新全部院校,英国98%大学,美国顶尖商学院认可。 · 适用人群: 急需成绩、适应AI评分规则(如发音标准)的考生,澳洲/新西兰移民申请者。 · 考试费用:1800-2200元 4.Duolinguo 多邻国 · 简介: 多邻国英语测试(Duolingo English Test,简称DET)是一个在家便可完成英语测试的考试平台,为有留学计划的学生提供语言水平证明,在完成测试的48小时内,便可获得成绩,目前,多邻国英语成绩已被全球5500+院校认可。测试全年开放报名,并可由考生自主选择测试的时间和地点。考试成绩发送至考生账户,成绩有效期为2年,并可免费发送给申请院校。

· 特点: 在线居家考试,1小时完成,费用最低(约49美元),48小时出分,题型简单但监考严格。 · 考试内容: 1.听力:包括词汇多选题、听写等题型。听力内容相对日常化,没有长短对话或讲座等复杂场景。 2.阅读:包括填空、阅读选择、阅读填空等题型。难度因题目而异,但整体较为灵活,能够根据考生的实际水平进行调整。 3.口语:包括看图说话、独白题、复述题等题型。口语部分注重考生的实际表达能力,题型多样且富有趣味性。 4.写作:包括简要回答、描述图片等题型。写作要求相对简单,主要考察考生的基本写作能力。

· 出分时间:48小时 · 院校认可度: 目前多邻国英语测试成绩已被全球超过5500所院校和项目认可,覆盖了超过110个国家和地区。这些院校包括美国、加拿大、英国、澳大利亚、新西兰、欧洲和亚洲的多所世界知名大学。其中包括常春藤盟校的耶鲁大学、哥伦比亚大学,以及南加州大学、杜克大学、乔治城大学等顶尖高校。 · 适用人群: 预算有限、时间紧迫或无法线下考试的考生,非顶尖院校申请者。 · 考试费用:约350元
二、选择建议:哪种考试更适合你? 1.按目标国家/院校选择 英联邦:首选雅思(尤其人文社科),次选PTE。 北美:优先托福,次选雅思或多邻国(部分院校接受)。 澳洲/新西兰:PTE认可度高且出分快,移民申请更友好。 2.按个人能力与习惯选择 社恐患者:避开雅思面考,选托福/PTE机考或多邻国。 应试技巧强:PTE题库稳定,适合刷题提分;多邻国题型简单,易短期突击。 口语/写作弱项:PTE的AI评分对语法容错率高,雅思写作要求逻辑性。 3.按时间与预算选择 紧急出分:PTE(48小时)或多邻国(48小时)。 预算有限:多邻国费用仅为雅思的1/6。 长期备考:雅思/托福认可度更广,适合多国联申。
三、赢十系列课程:雅思、托福、小科目一站式学习解决方案
在当今竞争激烈的教育环境中,为满足不同学生的学习需求,我们推出了全面且精准的赢十系列课程,涵盖雅思、托福以及各类小科目,包括 1 对 1 和小班课程,助力学生实现学术目标。


1、雅思课程
班课 :针对不同基础的学生,设有高能预备班和强效冲分班,小班制教学(6 - 8 人),全科价格分别为 20800 元和 22000 元,直播课时 84 小时,录播课时 82 至 86 小时不等,帮助学生从基础提升至目标分数。此外,还有 15 人小班课,分为基础和强化两种,价格 12999 元和 13999 元,直播课时分别为 52 小时和 48 小时,录播 32 小时,精准定位基础 5 分及以下和 5 - 6 分的学生,助力其达到理想分数。
1 对 1 课程 :提供 VIP 总监、SVIP 总监、名师以及殿堂大咖四种级别,单课时费用从 420 元到 900 元不等,学生可根据自身学习风格和目标选择合适的教师,进行个性化学习,突破学习瓶颈。
2、托福课程
班课 :同样设置高能预备班和强效冲分班,小班制(6 - 8 人),价格 24000 元和 26000 元,直播 84 小时,录播 82 至 86 小时,分别针对基础 60 分及以下和 60 - 80 分的学生,目标冲击更高分数。15 人小班课分为基础和强化两种,价格 14999 元和 15999 元,直播课时 56 和 48 小时,录播 32 小时,满足不同基础学生的学习需求。
1 对 1 课程 :与雅思 1 对 1 课程类似,设有 VIP 总监、SVIP 总监、名师和殿堂大咖级别,单课时费用分别为 483 元、520 元、630 元和 900 元,学生可根据自己的学习进度和目标选择适合的教师,进行深度学习和针对性提升。
3、小科目课程
小科目涵盖 GRE、GMAT、SAT、SSAT、ACTIV、PTE 和多邻国等,均采用 1 对 1 教学模式。其中,GRE1V1 单课时费用根据教师级别为 430/600 元;GMAT1V1 为 480/700 元;SAT1V1 则根据教师级别不同为 550/800/1200 元;SSAT1V1 为 550/800 元;ACTIV1V1 同样为 550/800 元;PTE1V1 为 480/600 元;多邻国 1V1 价格为 480 元,学生可根据自身需求和预算选择适合的课程和教师。

赢十系列课程凭借智能可视化的学习过程、精英名师团队的悉心指导以及长达 30 天的反复观看权限,全方位提升学生的应试能力和技巧。无论是雅思、托福还是各类小科目,我们都能为学生提供个性化的学习方案,助力他们在学术道路上取得优异成绩,迈向成功彼岸。
加拿大留学网(www.canadastudy.cn/)是加拿大留学国际学生服务中心旗下:专注于加拿大一站式留学申请服务的专业网站。加拿大留学国际学生服务中心是加拿大专业从事中国留学生来加拿大,游学,考察,对接的服务组织,主要从事出国留学、留学回国和来加拿大学以及教育国际交流与合作的有关服务,与国内外相关机构建立了良好的业务合作关系。
服务中心官网:(http://www.canadastudy.cn/)
咨询服务热线:400-0665-211
推荐
-
-
QQ空间
-
新浪微博
-
人人网
-
豆瓣
